Профессии
Как и для любого заклинателя ДПС, Портняжное дело
Вторая профессия должна быть выбрана на основе этой информации:
1) Инженерия
Инженерия малость понижает ценность Портяжки, ведь, когда являетесь одновременно инженером, и становитесь портным-мастером, то заменяете повышение на+23 к скорости, сбрасывая зачарку Springy Arachnoweave. У Нитроускорителей наблюдается 10 сек КД при использовании любых аксессуаров.
2) Любая статическая профа, дающая силу заклинаний. Что касается статического выбора профессии СЗ, Ювелирка — лучший вариант, потому что она предоставляет больше СЗ, чем что-либо еще. Разрешается применять 3 штуки Руническое Око дракона, вместо Рунических багровых рубинов, получая при этом 16 СЗ за каждый драгоценный камень, таким образом в общем выходит 48 силы заклинаний.
В гайде изложена информация, позволяющая изучить специализацию Колдовства. После прочтения руководства удастся понять, как играть за Афли Лока в 3.3.5 пве и войти в рейтинг лучших ДПСеров.
Гайд для дестро лока (Разрушителя) 3.3.5
В этой финальной части гайда я расскажу о том, как вести себя в рейдовом бою Дестролоку и предлагаю рассмотреть все плюсы и минусы.
Плюсы.
Один из главных плюсов – это лёгкость управления. Ветка Разрушение даёт возможность набрать номинальный ДПС несколько быстрее, чем другие спеки. Манна практически не расходуется. Присутствует баф, при помощи которого, восстанавливается манна в рейде.Минусы.
В боях, где необходимо много двигаться, например инст Цитадель Ледяной Короны, Дестролок проседает по ДПС. И я так думаю – это единственный момент из минусов. Всем покорителям вершин арены и ПвП боев, хочу предоставить Гайд по Дестро Локу 3.3.5 ПвП.
В этом билде многие, в качестве пета, используют Беса.
Символы
Символ Жизниотвода – после того как вы использовали Тёмный союз, вы получите баф который увеличит ваше СПД на 20% от Духа.
Символ зажигания – данный символ заменить ничем нельзя, он экономит время, при этом повышая ДПС.
Символ испепеления или Символ стрелы Хаоса.
Малые символы можете выбирать любые, так как они ни каким образом не будут влиять на ваш ДПС.
Приоритеты стат
Характеристики у Дестролока практически такие же, как в остальных спеках. Основным статом является меткость, после идёт сила заклинаний. Рейтинг крита имеет здесь важную роль так, как от него будет зависеть ваш ДПС. ДЕСТРОЛОК не особо нуждается в скорости произношения заклинаний благодаря таланту Обратный поток так, как он действует на 3 заклинания. Дух повышает силу заклинаний при помощи символа Жизниотвода, который прибавляет 30% от показателя Духа.
Ротация дестро лока 3.3.5
На данный момент у Дестролока нет определённой ротации, здесь действует приоритет скилов. Большинство геймеров делают так: Проклятье – Жертвенный огонь – Стрела хаоса – Поджигание – Испепеление.
Всегда необходимо обновлять заклинания тогда, когда они заканчиваются. Различные проклятья необходимо использовать по ситуации: если сова в кд – бросайте проклятие стихии; если до конца боя более чем 1 минута – используйте проклятье рока; в остальных случаях необходимо поддерживать Проклятие агонии.
Всегда, после окончания старайтесь обновлять Жертвенный огонь, но не обрывайте последний тик. Поджигание и Стрелу хаоса используйте, когда закончится КД. Остальное время спамим Испепеление. Порча используется только при перебежках.
Пользуйтесь грамотными Макросами для Лока, а так же, если вы частый посетитель рейдов по инстам, таким как ЦЛК, используйте первоклассные аддоны для рейдов.
Инчат и камни
В основном чарят предметы на скорость и СПД. На сапоги лучше наложить Живучесть клыкара.
- Красные — +23 к Силе заклинаний;
- Жёлтые – 12 СПД + 10 к скорости;
- Синие – 12 СПД + 10 к Духу;
- Мета сокет – Хаотический алмаз небесного сияния.
На этом я хочу закончить свой рассказ, и надеюсь, что он вам понравился.
Лучший PvE-билд Fire Mage в WoW WotLK Classic
Сборка огненного мага в Wrath of the Lich King Classic превосходно наносит продолжительный взрывной урон. (Изображение: Blizzard Entertainment)
Билд Огненного Мага идеально подходит для стабильного, устойчивого, критического урона при прокачке или сражении с боссами в рейдах и подземельях. Помимо билдов Frost Mage или Arcane Mage, огненные маги, как правило, преуспевают в устранении одиночных целей, нанося огромное количество урона, что делает этот билд обязательным при создании двойной специализации.
Лучший билд талантов для огненных магов

Это лучшие таланты для улучшения при создании огненного мага в Wrath of the Lich King Classic. (Изображение: Wowhead)
Начиная с Талантов, для билды Огненного Мага вам понадобятся некоторые из выбора Тайной магии (в основном таланты, регенерирующие ману, или усилители критических заклинаний), а остальные — это улучшения огненных заклинаний. Эта сборка оптимально работает в длительных боях. Тайные таланты обеспечивают дополнительный урон и критический удар для заклинаний. Остальные таланты обеспечивают больший урон, потенциал критического удара и масштабирование ваших заклинаний огня.
Символы огненного мага в WotLK Classic

Это лучшие глифы, которые можно приобрести, когда Создание Мага Огня в Wrath of the Lich King Classic. (Изображение: Wowhead)
Следующим обязательным условием для оптимальной билды огненного мага с высоким уроном являются соответствующие глифы. Вы можете получить Символ огненного шара, Символ живой бомбы и Символ расплавленной брони в качестве основных символов.
Вкл. с другой стороны, Символ чародейского интеллекта, Символ взрывной волны и Символ медленного падения слегка улучшают качество жизни и рекомендуются для слот Minor Glyphs.
Символ огненного шара сокращает время восстановления «Огненного шара», а символ живой бомбы позволяет заклинанию нанести критический удар. Символ чародейского интеллекта помогает снизить стоимость заклинания-баффа, немного облегчая жизнь при прокачке или постоянном применении Чародейского интеллекта или Чародейской гениальности.
Лучшая раса для огненных магов в WotLK Classic
Раса гномов подходит для создания огненного мага в Wrath of the Lich King Classic. (Изображение: Blizzard Entertainment)
Одной из наиболее часто используемых рас при создании Мага являются гномы. Известные своим пассивным экспансивным разумом, обеспечивающим дополнительный интеллект, гномы помогают с колдовскими классами, такими как маги.
Но по сравнению со сборкой тайного мага огненный маг не так сильно выигрывает. Тем не менее, это стоит попробовать, если вы планируете создать Arcane Mage позже в игре или предпочитаете дополнительный интеллект в своей статистике.
Как выбрать расу для афли-чернокнижника
Расовые особенности
Перед выбором расы для афли-чернокнижника, необходимо ознакомиться с ее расовыми особенностями и понять, какие из них могут быть наиболее полезны для данного класса. Например, люди получают бонус к духу, что может быть полезным для мана-затратного класса, такого как афли-чернокнижник. Тролли имеют способность восстановления здоровья и маны быстрее, что тоже может быть полезным.
Внешность
Внешность персонажа также является важным фактором при выборе расы. Она не влияет на характеристики персонажа, однако может быть важна для создания уникального и интересного вида персонажа. Некоторые расы, такие как дворфы, могут быть менее привлекательны визуально, но иметь множество других преимуществ.
Другие факторы
Кроме расовых особенностей и внешности, также стоит учитывать другие факторы, такие как предпочтения в игре и социальные аспекты. Например, если вы играете вместе с друзьями, то может быть лучше выбрать расу, которая подходит для их классов и стилей игры. Также стоит учитывать вашу собственную игровую стратегию и предпочтения, например, если вы любите играть на дальней дистанции, то лучше выбрать расу с улучшенными дальнобойными способностями.
Итог
Выбор расы для афли-чернокнижника зависит от множества факторов, включая расовые особенности, внешность, игровые предпочтения и социальные аспекты. Необходимо внимательно их рассмотреть и выбрать наиболее подходящую расу для своего персонажа.
Bis лист
- Голова — Освященный капюшон мрачного шабаша
- Шея — Багровое колье Кровавой королевы
- Плечи — Освященные наплечные пластины мрачного шабаша
- Плащ — Теплый плащ обращенного защитника
- Грудь — Освященное одеяние мрачного шабаша
- Запястья — Наручи пылающей ночи
- Перчатки — Освященные перчатки мрачного шабаша
- Пояс — Пояс сокрушающего хладного духа
- Штаны — Запятнанные штаны разносчика чумы
- Ботинки — Сапоги исследователя чумы
- Кольца — Пепельное кольцо бесконечного разрушения, Второй перстень-печатка Валанара, Кольцо бесконечного лабиринта
- Аксессуар 1 — Обугленная сумеречная чешуя
- Аксессуар 2 —Талисман безымянного лича или Объект из другого измерения
- Жезл — Шип для пронзания трупов
- Оружие — Прилив Крови, клинок агонии Кел’Тузада и Катушка тенешелка
Советы по игре за афли лока 3.3.5 ПвЕ
Вне зависимости от ротаций за пару секунд до боя используйте Жизнеотвод, а также пускайте Стрелу тьмы перед основной ротацией, она даст баф, который увеличит ваш урон по цели на 5%!
Запомните, обновление дота не обновляет модификатор урона от ваших дот, поэтому вначале боя главное, чтобы прокнули все плюшки, увеличивающие урон, а также выпейте перед началом боя Зелье дикой магии!
Похищение жизни — начинайте пользоваться этим заклинанием, когда у босса остается менее 25% здоровья.
Нестабильное колдовство — бонус 4т10 даст вам баф Изощренный ум, увеличивающий урон на 10% на 10 сек.
Проклятие агонии — этот спел самый слабый из всего арсенала афли лока, но иногда он может пригодиться.
Проклятие стихий — дебаф, который нужно вешать на босса и действует на протяжении всего боя, он увеличивает урон от заклинаний по цели на 13% и заменяет Проклятие агонии. Этот спелл не вешается, если в рейде есть баланс друид, АДК или другие чернокнижники в рейде.
Приоритет характеристик для Афли Лока в PvE WoW 3.3.5а
- Меткость (до предельного значения)
- Сила заклинаний
- Скорость
- Критический удар
- Дух
- Интеллект
Меткость
Меткость требуется чернокнижникам всех специализаций. Она обеспечивает попадание заклинаний в цель. В дополнении WotLK у заклинаний больше нет гарантированного 1%-ного шанса промаха, при достаточно высоком показателе меткости заклинания всегда достигают цели. Набирайте показатель меткости в первую очередь.
Предельное значение для меткости – 17%, его можно набрать с помощью экипировки, а также эффекта друида “Баланс” Улучшенный волшебный огонь или Страдания от жреца “Тьма”. В рейде на 25 игроков, как правило, всегда находится совух или жрец “Тьма”, с ними вам потребуется всего 14% меткости. Эти 14% вполне реально набрать экипировкой, а можно вложить одно или несколько очков в Подавление (одно очко = 1% меткости, максимум 3 очка). С Подавлением 3/3 вам потребуется 11% меткости. Если вы играете за Альянс, и у вас в группе есть дреней, вам потребуется 10% меткости. Если вы играете за Орду, минимальное требование к меткости – 11%.
Добор меткости за счет Подавление считается более предпочтительным вариантом, чем добор за счет камней (камни без меткости дают чернокнижнику большую выгоду). Камень можно поставить только если вам не менее 1%.
Сила заклинаний
Сила заклинаний увеличивает объем урона, наносимого заклинаниями Афли Лока. “Колдовство” получает огромную выгоду от силы заклинаний – переключитесь на нее, как только наберете предельное значение рейтинга меткости.
Скорость
Скорость – еще одна важная характеристика для “Колдовства”. Скорость позволяет читать заклинания быстрее и наносить больше урона. Скорость также увеличивает частоту срабатывания Похищение души и Порча за счет Символ быстрого разложения.
Дух
Дух считается выгодной характеристикой, так как Доспех Скверны и Символ жизнеотвода превращают 30% духа в силу заклинаний.
Критический удар
Критический удар позволяет с некоторой вероятностью наносить больше урона заклинаниями. На объем урона влияет талант Разгром.
Полезные макросы для огненных магов
Использование макросов улучшает качество жизни за счет автоматического выполнения определенных действий. Игроки могут активировать безделушки и кулдауны одним нажатием кнопки, экономя время и гарантируя, что все они будут нажаты в правильном порядке. Это встроено в игру через меню «Макро» (наберите «/ m» и нажмите в строке текстового чата).
Убедитесь, что воспламенение происходит от огненной глыбы, а не от огненного шара.
- #showtooltip
- /cqs
- /cast Огненная глыба
- /cqs
Это использует /cqs (Clear Cast Sequence), чтобы добавить короткую задержку Fireball и Pyroblast, чтобы гарантировать, что Ignite происходит от потенциального критического удара от pyroblast вместо огненного шара.
Активировать все кулдауны и использовать огненный шар
- #showtooltip
- /cast Возгорание
- /использовать 14
- /использовать 13
- /каст огненный шар
Используйте 14 — это слот Top Trinket.
Используйте 13 — нижний слот для безделушек.
Игроки также могут добавить «/cast Icy Veins», «/use 10» и «/cast Berserking», если это не приводит к ограничению скорости.
Use 10 is the Hand Enchant Hyperspeed Accelerators
Применение AoE к курсору
/cast Снежная буря
/cast Огненный столб (уровень 9)
/cast Огненный столб (уровень ![]()
Игроки также могут использовать макрос «Castsequence», чтобы одна кнопка вращала использование вращения стойки AoE.
/castsequence взрывная волна, огненный удар (ранг 9), дыхание дракона, огненный удар (8-й ранг)
Отменить текущее применение к Counterspell
- #showtooltip контрзаклинание
- /остановка трансляции
- /cast Контрзаклинание
Используйте зелье маны или рунический инжектор маны и используйте Чародейская вспышка
- #showtooltip
- /use Рунический инъектор маны
- /use Руническое зелье маны
- /cast Чародейская вспышка
Приоритетные характеристики для афли лока 3.3.5
Статы распределяются в определенном порядке от важных до менее полезных.
На первом месте стоит Рейтинг меткости (к пределу), затем Сила заклинаний – Ускорение – Крит – Дух.
Рейтинг меткости Как чернокнижнику 80 уровня, ему нужно 17% попадания по рейдовым боссам 83 уровня. Наличие в рейде мункина (Улучшенный Волшебный огонь) или ШП приста (Страдания) уменьшает это до 14%.
Сила заклинаний В спеке заклинателя ДПС, сила заклинаний, как правило, является любимым статом после достижения хит капа.
Сила заклинаний влияет на показатели ДПС — от урона каждого из заклинаний до урона питомца, также существенное влияние заметно на количестве маны, возвращаемой при использовании Жизнеотвода. Все атакующие заклинания работают за счет коэффициентов силы заклинаний.
57% силы заклинаний переходит питомцу в виде силы атаки, а 15% вкладывается в его силу заклинаний.
Дух также по существу служит разбавленной формой силы заклинаний.
Рейтинг скорости Скорость сокращает длительность глобального кулдауна (уменьшает длительность применения заклинаний).
Помимо увеличения скорости выполнения кастов, уменьшается интервал между тиками Порчи с помощью Символа быстрого разложения. Как прямое следствие этого, скорость также увеличивает время действия баффа Истребление.
Скорость не передается питомцу.
Рейтинг духа и крита Крит и Дух имеют заметно более низкое значение, чем другие характеристики. Одна из причин, по которой значение Крита настолько низко, заключается в том, что Похищение души, Проклятие рока и Проклятие агонии не критуют. При правильном использовании таланта и выбора для Meta гнезда соответствующего камня (Хаотического алмаза небесного сияния) большинство заклинаний наностт 2.09x своего обычного урона при критическом ударе. Криты Семени порчи наносят только x1.545 обычного урона.
Питомцу не передается крит.
Пользы от духа никакой, потому что единственное существенное преимущество, которое получаете от него, — это мизерное преобразование силы заклинаний с помощью доспехов Скверны и Жизнеотвода.
Интеллект Интеллект увеличивает ману до максимального значения, даже при получении эффектов, уменьшающих общий объем. Получается довольно скудное усиление ДПС, и поэтому интеллект считается чрезвычайно слабым показателем высокого урона.
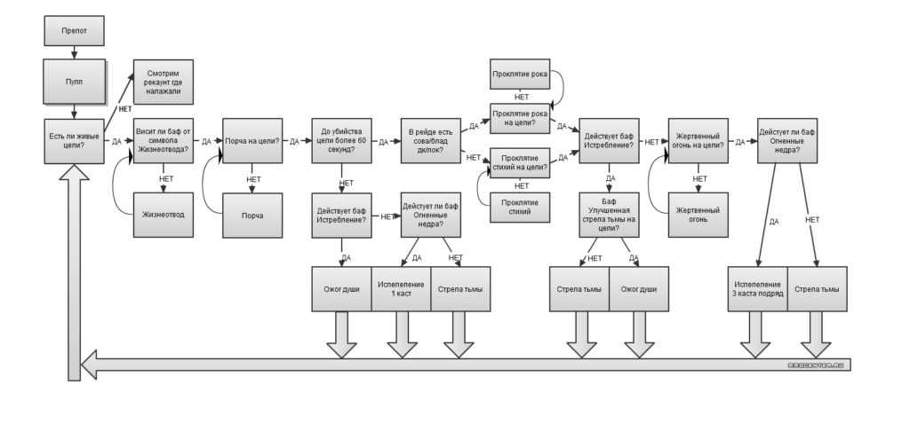
Ротация лока демонолога 3.3.5
В большинстве случаев Демонолог не обладает какой-то конкретной ротацией, а имеет приоритет прокачивания скилов
Тяжело объяснить важность каждого скила, поэтому, для облегчения изучения, мы подготовили для вас наглядную картинку

В данной ситуации ответственно отнеситесь к метафорфозу.К каждому эпизоду нужно относиться внимательно и все взвешивать. Если вы наблюдаете, что босс для вас легкий и бой будет короткий, то поберегите её на тот момент, когда у него останется мало ХП. Если же бой предстоит затяжной, то в таком случае метаморфозу можно использовать как в начале боя, так и в конце. Существует некая хитрость, помогающая вам не прозевать окончание КД у могущества. Следует добавить макрос для основной атаки: /cast Демоническое могущество, или /cast Стрела тьмы.
Гайд по локу «колдовство» 3.3.5
Данный спек пользуется малой популярность из-за того, что геймеры утверждают о сложности игры на нем. Да, бесспорно, не такой высокий ДПС и тяжелая управляемость, но ведь это только в начале. Однако вам хватит порядка 10 минут чтобы полностью привыкнуть и проникнуться. А если говорить относительно ДПС, то дело индивидуальное. Если достаточно грамотно надеть экипировку, то у всех локов он практически одинаковый.
Affliction Warlock Strengths & Weaknesses
Strengths
High single-target DPSAffliction Warlock’s single-target DPS is some if not the strongest there is in this expansion. And the best part about it is that a lot of it is the direct result of how well you can execute the niche functions instead of crit or hit RNG like in previous expansions.
Superb execute DPSThere is a steep climb in DPS once the target starts dropping health. Drain Soul combined with Deaths Embrace just melts that final bit of boss health. On top of that, it is a good challenge to know when to break your Drain Soul right after a tick to refresh it with new stronger stats or reapply a DoT.
Good cleave and AoE DPSWhether it is applying all your DoTs to as many enemies that are far spread or spamming as much Seed of Corruption as possible on a stacked bunch. Affliction Warlocks have the tools to handle any variation of cleave and AoE.
Engaging and fun gameplayThe basis of Affliction Warlock is incredibly simple, put up your DoTs and cast shadow bolt in the meantime. However, if you want to perform at the highest level there is a lot, and I mean a LOT of room for optimization. From the order of initial spell application to when you want to refresh Corruption, when to intentionally break your Drain Soul channel, what to do in which AoE situation, to Life Tap or not, and so on. We go deep into each of these facets in this guide, so you can get the most out of your Warlock.
Weaknesses
Long ramp-up timeAffliction Warlock DPS starts out slow and steady (which of course wins the race). Damage-over-Time abilities don’t deal a lot of damage at once but deal a significant amount for the time that it takes to apply them (high damage per cast time). On top of that spells like Curse of Agony have a ramp-up time where they deal more damage towards the end of their cycle, or Curse of Doom only deals damage after a full minute. Other things like Shadow Embrace also take time to build up stacks.
No real burstWhile Affliction Warlocks have big throughput and deal massive damage over the length of a fight, they suck when it comes to bursting down focus targets that should die ASAP. All of the abilities that make Affliction Warlock shine take their sweet time to do so.
No special supportIn The Burning Crusade, Affliction Warlocks brought Malediction to the table which gave a unique buff to the Curse of the Elements. However, now a variety of different classes got this worked into their debuffs. (Ebon plague, Earth and Moon). This results in Affliction Warlocks not bringing anything new and unique to the table that another class or another Warlock could not provide.
Quality of Life talents are expensiveEvery class has some nice to have quality of life talents that just make the experience that little bit more enjoyable. Affliction Warlock has these as well, but where other classes often can take those without a trade-off, this is not the case for Affliction Warlocks. You will always have to give up either essential talents or trade off some damage potential.
Основные способности афли-чернокнижника и их применение
1. Агония
Агония — это базовая двуручная афликционная способность, наносящая урон со временем в течение 18 секунд. После того, как вы наложили Агонию на цель, убедитесь, что вы продолжаете наносить другие удары по ней, чтобы урон от Агонии не исчез. В конце концов, Агония — это основной источник вашего урона со временем.
2. Коррупция
Коррупция — это еще одна базовая афликционная способность, которая наносит урон со временем в течение 14 секунд. Коррупция имеет низкое потребление маны, поэтому ее можно использовать при любой возможности. Вы можете использовать Коррупцию, чтобы дополнить урон, который вы наносите Агонией.
3. Проклятие слабости
Проклятие слабости — это универсальное заклинание, которое снижает физический урон цели на 10% в течение 5 минут. Во время боя вы можете использовать это заклинание для уменьшения урона, наносимого вам или вашему танку, если у вас таковой есть. Это заклинание также может быть полезно для ослабления физических атак боссов.
4. Порча души
Порча души — это способность, которая позволяет вам нанести большой урон одной цели. Порча души заполняет вам «Кислотными дикетидами», что позволяет использовать многие другие способности, такие как Семя порчи и Когти порчи. Вы можете использовать Порчу души при начале боя или в течение боя, когда вражеский босс достигает определенной точки жизни.
5. Смерть и разложение
Смерть и разложение — это ваша способность «АоЕ» (урон по области) для нанесения урона множественным целям. Вы можете использовать эту способность, если на поле боя находится множество вражеских монстров или игроков. Смерть и разложение может быть особенно полезным на эпохальных подземельях и в рейдах, в которых вам необходимо наносить урон нескольким целям одновременно.
Команда BIS
| паз | Название детали Bis | Босс, который отпускает |
| Casco | Капюшон вечного презрения | легендарный |
| кулон | Цепь Аннигилятора | Аргус Порабощенный |
| Подплечники | Наплечные щитки мрачного инквизитора | Нура, Мать Пламени |
| Охватывать | Плащ мрачного инквизитора | Адмирал Свиракс |
| Печерск | Одеяния мрачного инквизитора | Сущность Эонар |
| Наручи | Пропитанные кровью наручники | Вариматрас |
| Перчатки | Ручки неизбежной гибели | Аргус Порабощенный |
| ремень | Шнур питания Lethtendris | легендарный |
| Брюки | Поножи мрачного инквизитора | Имонар Охотник за душами |
| ботинки | Сандалии возрожденного колосса | Агграмар |
| Кольцо 1 | Кольцо ревностного мучителя | Нура, Мать Пламени |
| Кольцо 2 | Кольцо Покровительницы Жизни | Сущность Эонар |
| Брелок 1 | Видение Аман’тула | Аргус Порабощенный |
| Брелок 2 | Инжектор едкого катализатора | Кин’гарот |
| Реликвии теней | Разрушающий коготь росы | F’harg |
| Кровавая реликвия | Натрезим резец | Вариматрас |





























